所有产品 > 产品研发 > 资源与环境
产品信息图片
室内空气质量污染检测(甲醛)
浏览量: 发布时间:
所在地:天津
服务承诺:客户至上 如实描述
  • 产品详情
  • 服务评价
  • 成交记录

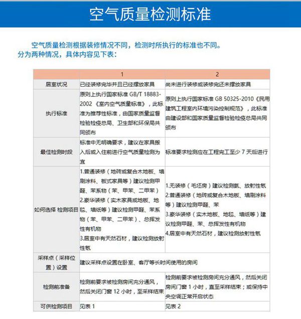
  •   适用于各类场所室内装修后的空气质量污染检测,包括甲醛、苯系物、TVOC和氨气等。

     


     


     


          


      联系我们

      张凯 

        

      更多推荐